首页
工作室概况
工作室相关成果
胡开治部分相关荣誉
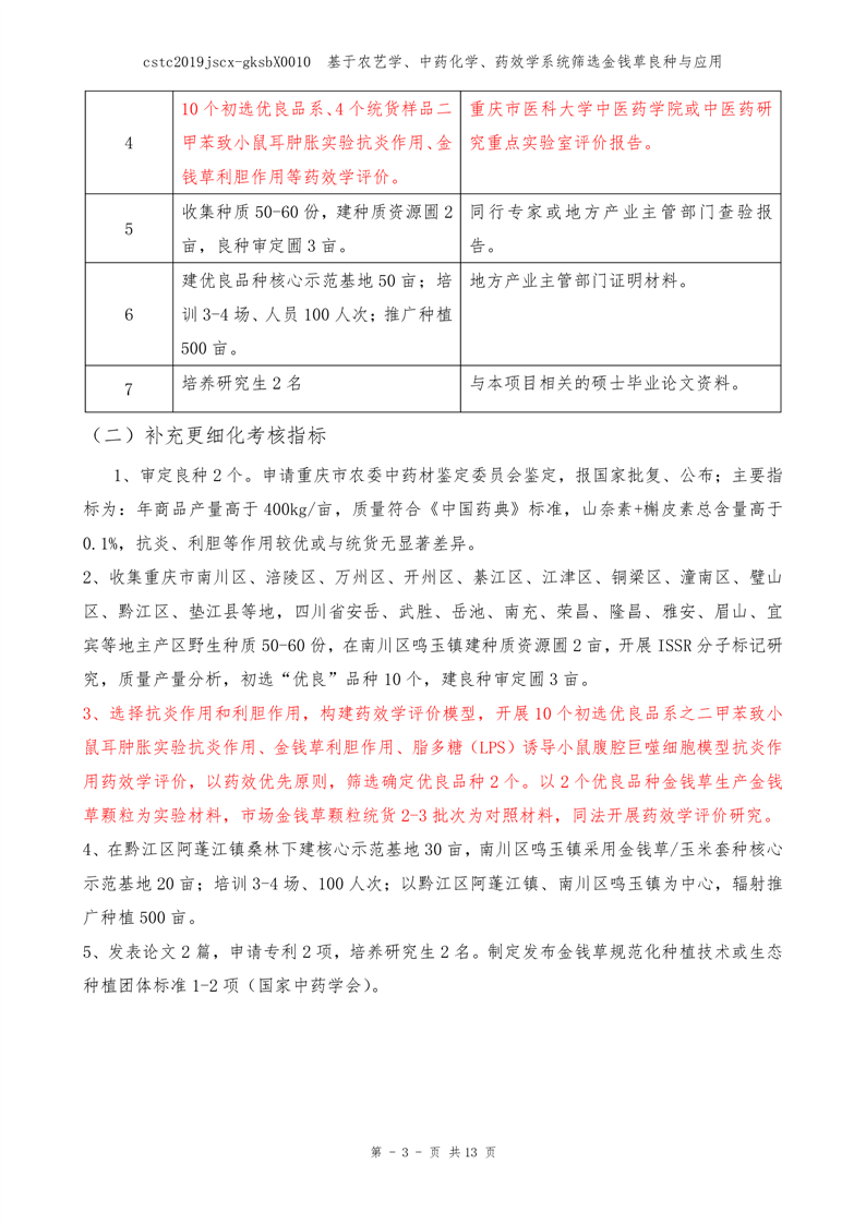
风采剪影
通知动态
返回首页
菜单按钮条纹
菜单按钮条纹
菜单按钮条纹
工作室相关成果
当前位置:
首页
>
工作室相关成果
>
部分获得授权专利
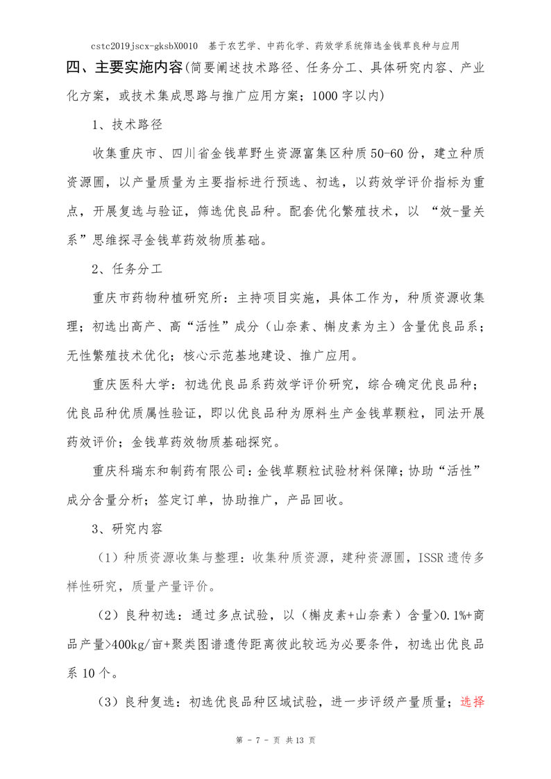
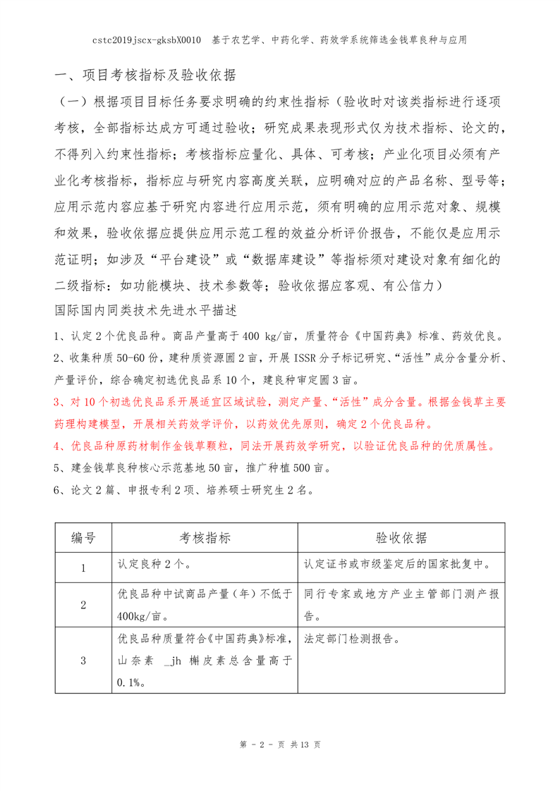
基于农艺学、中药化学、药效学系统筛选金钱草良种与应用任务书
发布时间:2026/3/9
发布者:系统管理员
访问次数: